WilliamHill官网
|
地大首页
|
信息门户
|
地大信箱
|
用户登录
|
访问旧站
|
首页
威廉概况
+
学院简介
现任领导
机构设置
高等学历继续教育
+
通知公告
校外教学点
招生专区
学籍学历
教学服务
考务服务
学位服务
技术服务
课程考核
档案服务
自学考试
+
通知公告
招生专区
教务专区
考务专区
学位管理
资料下载
湖北省高等教育自学考试考生服务平台
教育培训
+
培训动态
部门简介
证书查询
同等学力申硕
+
招生简章
录取查询
教学通知
统考通知
通知公告
威廉希尔
+
威廉希尔
教育合作(研究分会)
+
合作走访
中国地质学会职业与继续教育研究分会
校友动态
自然资源继续教育简报
党建工作
+
党建通知
支部风采
党章党规
工会活动
学习资料
政策法规
+
教育部规章制度
省级规章制度
学校规章制度
联系我们
+
服务热线
招生投诉
服务指南
首页
威廉概况
学院简介
现任领导
机构设置
高等学历继续教育
通知公告
校外教学点
招生专区
学籍学历
教学服务
考务服务
学位服务
技术服务
课程考核
档案服务
自学考试
通知公告
招生专区
教务专区
考务专区
学位管理
资料下载
湖北省高等教育自学考试考生服务平台
教育培训
培训动态
部门简介
证书查询
同等学力申硕
招生简章
录取查询
教学通知
统考通知
通知公告
威廉希尔
威廉希尔
教育合作(研究分会)
合作走访
中国地质学会职业与继续教育研究分会
校友动态
自然资源继续教育简报
党建工作
党建通知
支部风采
党章党规
工会活动
学习资料
政策法规
教育部规章制度
省级规章制度
学校规章制度
联系我们
服务热线
招生投诉
服务指南
高等学历继续教育
通知公告
校外教学点
规章制度
评估专栏
招生专区
招生公告
招生简章
专业介绍
证书样本
报名
入学考试
录取查询
学籍学历
学籍公告
学籍制度
毕业公告
表格下载
教学服务
教学公告
教学制度
教材信息
毕业论文及毕业实习
资料下载
教师申请
考务服务
考务公告
考试制度
统考信息
资料下载
学位服务
管理制度
学位申请
学位外语
资料下载
技术服务
课程考核
档案服务
考试制度
位置:
首页
>
高等学历继续教育
>
考务服务
>
考试制度
> 正文
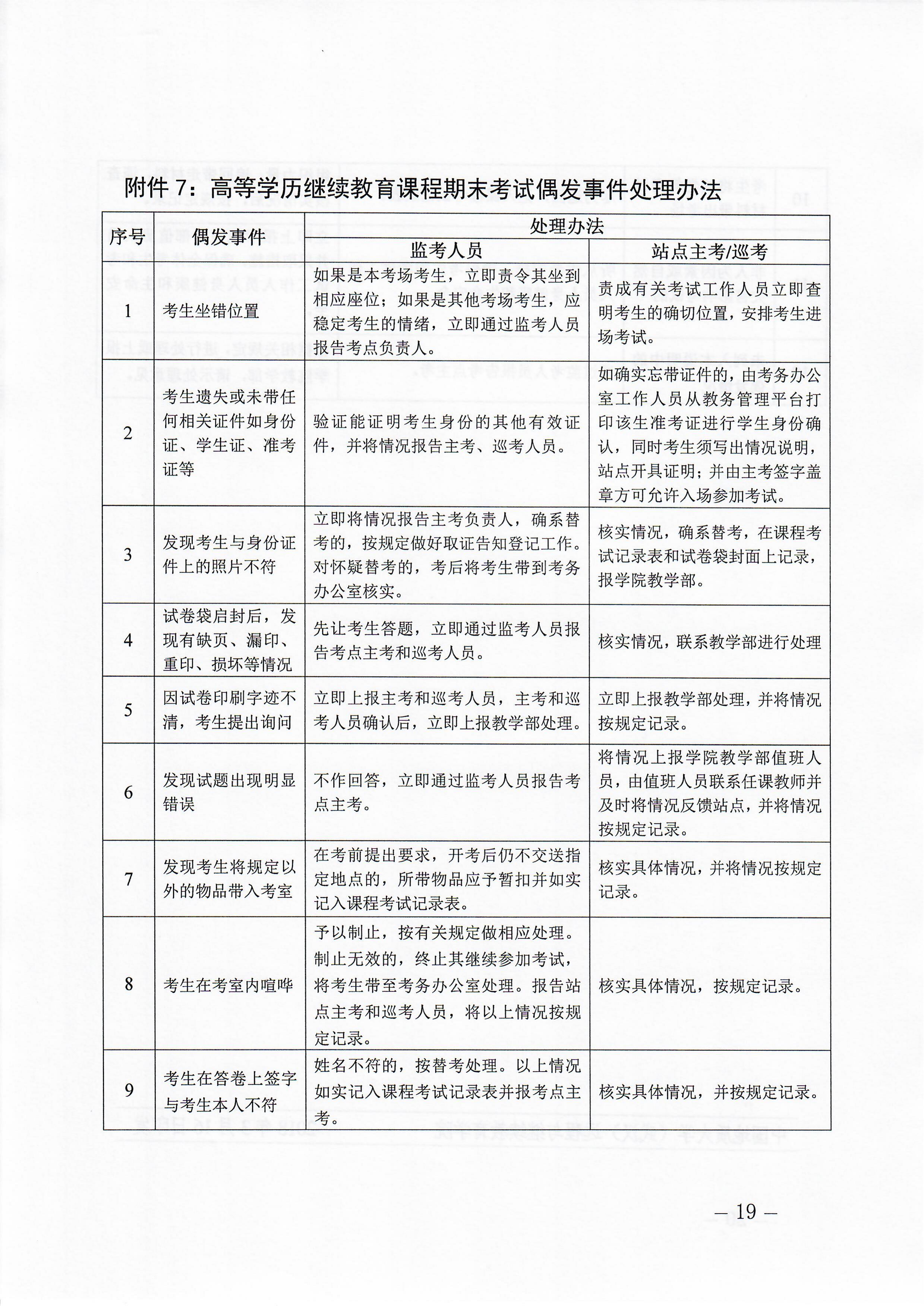
远继教[2018]17号《高等学历继续教育课程考核管理条例》
来源:本站原创
作者:本站编辑
发稿时间:2018-05-02 10:36
浏览次数:
上一篇:
远继教[2018]18号《高等学历继续教育课程期末考试违纪作弊处理办法》
下一篇:
WilliamHill威廉希尔网络/成人教育课程期末考试学习中心/函授站考点主考责任书