WilliamHill官网
|
地大首页
|
信息门户
|
地大信箱
|
用户登录
|
访问旧站
|
首页
威廉概况
+
学院简介
现任领导
机构设置
高等学历继续教育
+
通知公告
校外教学点
招生专区
学籍学历
教学服务
考务服务
学位服务
技术服务
课程考核
档案服务
自学考试
+
通知公告
招生专区
教务专区
考务专区
学位管理
资料下载
湖北省高等教育自学考试考生服务平台
教育培训
+
培训动态
部门简介
证书查询
同等学力申硕
+
招生简章
录取查询
教学通知
统考通知
通知公告
威廉希尔
+
威廉希尔
教育合作(研究分会)
+
合作走访
中国地质学会职业与继续教育研究分会
校友动态
自然资源继续教育简报
党建工作
+
党建通知
支部风采
党章党规
工会活动
学习资料
政策法规
+
教育部规章制度
省级规章制度
学校规章制度
联系我们
+
服务热线
招生投诉
服务指南
首页
威廉概况
学院简介
现任领导
机构设置
高等学历继续教育
通知公告
校外教学点
招生专区
学籍学历
教学服务
考务服务
学位服务
技术服务
课程考核
档案服务
自学考试
通知公告
招生专区
教务专区
考务专区
学位管理
资料下载
湖北省高等教育自学考试考生服务平台
教育培训
培训动态
部门简介
证书查询
同等学力申硕
招生简章
录取查询
教学通知
统考通知
通知公告
威廉希尔
威廉希尔
教育合作(研究分会)
合作走访
中国地质学会职业与继续教育研究分会
校友动态
自然资源继续教育简报
党建工作
党建通知
支部风采
党章党规
工会活动
学习资料
政策法规
教育部规章制度
省级规章制度
学校规章制度
联系我们
服务热线
招生投诉
服务指南
通知公告
通知公告
位置:
首页
>
通知公告
> 正文
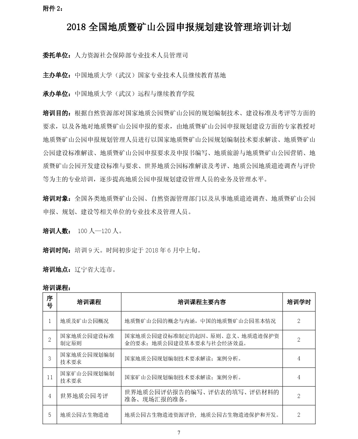
开展2018年全国地质暨矿山公园系列培训的通知
来源:
作者:叶洪波
发稿时间:2018-05-22 09:37
浏览次数:
附件3:2018年全国地质暨矿山公园导游培训班学员报名汇总表.doc
附件4:2018年全国地质暨矿山公园申报规划建设管理培训班学员报名汇总表.doc
附件【
附件4:2018年全国地质暨矿山公园申报规划建设管理培训班学员报名汇总表.doc
】已下载
次
附件【
附件3:2018年全国地质暨矿山公园导游培训班学员报名汇总表.doc
】已下载
次
上一篇:
2018年全国地质暨矿山公园系列培训报到通知(二号)
下一篇:
关于做好2018届秋季办理毕业证书工作的通知